DB电竞
主页
DB彩票概况
DB彩票简介
现任领导
组织机构
新闻动态
招标信息
DB彩票公告
科室动态
DB彩票新闻
媒体聚焦
特别推荐
视频动态
党建工作
党建工作
纪检工作
师资队伍
博士生导师
硕士生导师
导师风采
教学科研
教学工作
教研室介绍
科研工作
医疗护理
医疗新闻
护理新闻
信息公开
机构信息
设备技术
研究平台
医疗价格
环境导引
诊疗服务
行风投诉
科普健教
便民服务
监督保障
医务公开
招生就业
学院新闻
招生信息
学院介绍
学生活动
就业信息
专场招聘会
就业政策
医院文化
院徽院标
文化活动
/
主页
/
新闻动态
/
DB彩票公告
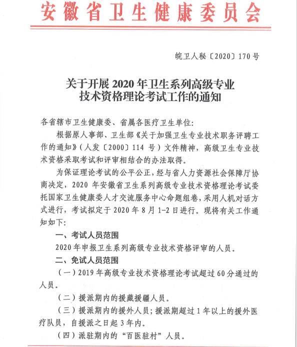
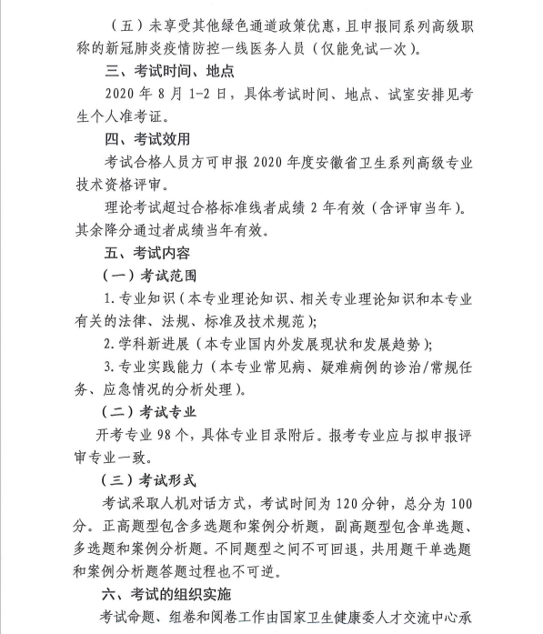
关于开展2020年卫生系列高级专业技术资格理论考试工作的通知
发布时间:2020-06-09 阅读量:
上一篇:DB电竞 拟推荐口腔修复科为2020年省级临床重点专科建设项目的公示
下一篇:关于做好2020年度教学系列高级职务代表作送审及相似性鉴定工作的通知
返回列表页
关闭窗口
打印本页